当前位置:首页 > 产品中心 > > 3方勾臂垃圾车(福田小卡之星) >




3方勾臂垃圾车(福田小卡之星)


项目 |
参数 |
备注 |
整车型号 |
CLW5041ZXXB6 |
|
轴距(mm) |
2600 |
|
发动机型号 |
Q23-95C60 |
国VI排放,柴油发动机 |
发动机功率(kW) |
70 |
|
外形尺寸(长×宽×高)(mm) |
4665x1750x2120 |
|
整备质量(kg) |
2100 |
|
总质量(kg) |
4495 |
|
工作速度(km/h) |
发动机转速 |
原地空档作业 |
箱体有效容积(m³) |
3 |
|
操作方式 |
电控/手动 |
|
提升能力(kg) |
1500 |









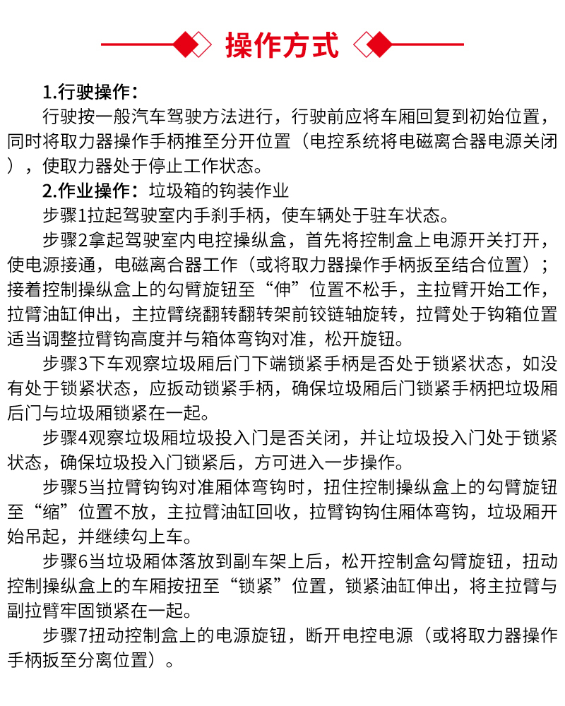
一、总则
为保护用户利益,我们承诺:凡在我公司生产的系列专用汽车自出厂之日起,六个月或行驶二万五千公里以内,出现制造质量问题,我公司 一律实行“三包”,凡涉及底盘的售后服务均由底盘厂家的各地区服务站执行。
二、“三包”范围
1、 由于零部件,总成件设计或制造质量不良,导致改装部分不能正常使用。
2、 因焊接缺陷引起的故障。
3、 由于制造和装配质量不良,导致操纵失灵或泄漏。
三、不属“三包”范围
1、使用者导致整车不完善或附件不齐全。
2、用户使用,保养,调整不当所造成的故障。
3、用户自行拆卸,修理导致的故障。
4、用户自行增加附件或自行改装后导致的损坏。
5、用户发现问题,但没有及时排除,仍继续使用,导致的进一步损坏 。
四、售后服务方式
1、每一台车辆在交付您时都会附带有售后服务手册,用户可根据自愿原则和路程远近选择区域服务站进行保养与维修。
2、接到用户的产品质量问题信息反馈后,根据地区、地域、路程情况,售后服务人员24小时至48小时赶赴现场服务。
3、直接派员或委托指定专人进行现场售后服务。
五、手续办理程序
1、 凡我公司产品在使用过程中发生故障,需我公司提供服务的请书面将有关故障产品的出厂编号,产品合格证,出厂日期及故障详细情况 如实告诉我公司,以便我公司进行技术分析后答复或处理。
2、凡符合“三包”范围的修理费由我公司承担。
3、凡不属于“三包”范围的,我公司提供技术服务,费用由用户承担。
上一篇:3方勾臂垃圾车(福田祥菱)
下一篇:7方勾臂垃圾车(东风大多利卡)